למה התפחת בצק בטמפרטורת חדר עדיפה על התפחה בקירור [דיון וסקירה מדעית]
כשמדובר על בצק פיצה בהתפחה ארוכה, נהוג לחשוב שהתפחה ארוכה במקרר היא "עדיפה" מבחינת פיתוח טעמים בבצק והגעה לטעמים יותר עמוקים ומורכבים. המטרה של הפוסט הזה היא להוכיח לכם למה דווקא ההפך הוא הנכון, ולמה מבחינת פיתוח טעמים בבצק – התפחה ארוכה בטמפרטורת חדר עדיפה בהרבה
הקדמה
הפוסט הזה הוא אמנם חלק מסדרת הפוסטים על התפחה, אבל בשונה משאר הפוסטים, הוא יותר בבחינת "מאמר דעה" (מגובה מדעית), והמטרה העיקרית שלו היא לפתוח לכם את הראש.
הקרדיט על רוב הסקירה המדעית בהמשך שייך לקרייג לינדברג, שבלעדי הסקירה שביצע, הרבה מהפוסט הזה לא יכול היה להתממש.
בפוסט הראשון בסדרה, למדנו שיש בבצק שני תהליכים עיקריים שמתרחשים בו-זמנית ומשפיעים באופן עקיף וישיר על פיתוח הטעמים והארומה בבצק:
- פעילות השמרים, החיידקים ותוצרי הלוואי של שני אלו
- פעילות האנזימים, שמצויים באופן טבעי בקמח ו/או מיוצרים על ידי האורגניזמים בבצק (שמרים וחיידקים)
כעת, עם הבסיס הזה, אני רוצה להתמקד באופן ספציפי בפן של פיתוח הטעמים (שהוא הסיבה העיקרית הבלעדית להתפחה ארוכה), בהקשר של התפחה בטמפרטורת חדר מול התפחה במקרר. הסעיפים הבאים מכילים סקירה של ההשפעה של התפחה במקרר על כל אחד מהנ"ל, תוך שימוש בספרות מדעית ומחקרים רלוונטיים.
חלק מהמחקרים בפוסט נמצאים מאחורי Paywall (דורשים תשלום לקריאה מלאה). אם אתם רוצים לעיין בהם במלואם, אתם יכולים להשתמש בכלים כדוגמת Sci-Hub.
השפעת טמפרטורת ההתפחה על הפעילות האנזימטית בבצק
לפני שעוברים לדבר על ההשפעה של התפחה בקירור והתפחה בטמפרטורת חדר על הבצק, נדרש תחילה להבין מה הם אנזימים, ואיך הם משפיעים על הבצק.
רקע כללי על אנזימים והפעילות שלהם בבצק
לאנזימים, גם אלו שנמצאים באופן טבעי בקמח וגם אלו שמיוצרים על ידי השמרים והחיידקים, יש תפקיד משמעותי בייצור הטעם והארומה בבצק. שתי הדרכים המרכזיות שבהן הם עושים את זה הן:
- פירוק העמילן לסוכרים פשוטים על ידי אנזימי העמילאז.
- פירוק החלבונים (גלוטן) לחומצות אמינו ופפטידים על ידי אנזימי הפרוטאז.
שיעור קצר בכימיה:
תגובות כימיות הן תוצאה של מולקולות ש"מתנגשות" אחת בשניה. ככל שלמולקולות יש יותר אנרגיה, כך עוצמת ההתנגשות עולה, ובהתאם עולה הסבירות שתתרחש בין המולקולות תגובה כימית. האנרגיה המינימלית הנדרשת בשביל שתתרחש תגובה כימית נקראת אנרגיית שפעול. בקצרה: טמפרטורה גבוהה יותר = יותר אנרגיה = יותר תגובות כימיות. קיימת משוואה בשם משוואת ארניוס שמתארת את ההשפעה של הטמפרטורה על מהירות/קצב התגובות הכימיות.
לאנזימים יש את היכולת להוריד (להנמיך) את אנרגיית השפעול הנדרשת להיווצרות של תגובות כימיות, וכפועל יוצא, לגרום לזירוז קצב התגובות בכמה סדרי גודל, או במילים פשוטות – לגרום לתגובות כימיות להתרחש הרבה יותר מהר. זו הסיבה שאנזימים נקראים גם "זרזים" ביולוגיים.
רוב האנזימים הם ספציפיים מאוד בפעולה שלהם, כך שהם יכולים לבצע רק פעולה מאוד ספציפית על מולקולה (או קבוצת מולקולות) ספציפית. כך לדוגמה, אנזימי הפרוטאז לא יכולים לבצע את מה שעושים אנזימי העמילאז, ולהיפך.
הפעילות של האנזימים עצמם, כמו כל התגובות הכימיות, היא תלויית טמפרטורה. עבור רוב האנזימים (ובפרט אלו שמצויים בבצק), עלייה בטמפרטורה תביא לעלייה בפעילות שלהם, ובהתאם, לעלייה בקצב התגובות הכימיות שהם מזרזים (עד לנקודה בה חום גבוה מדי יגרום לפירוק של האנזימים עצמם).
באופן כללי, בסביבה של טמפרטורת חדר (בין 7-30 מעלות), בכל עליית טמפרטורה של 10°C, פעילות האנזימים מוכפלת; ובאופן דומה, ירידה של 10°C, תגרום לירידה של פי 2 (או יותר) בפעילות האנזימים. מידת השינוי בפעילות תלויה באנזים הספציפי והיא יכולה להיות פחות ממוכפלת או יותר ממוכפלת, אך כלל האצבע המקובל הוא הכפלת הפעילות כל 10°C. האנזימים שמצויים בקמח, ובאופן ספציפי אלפא-עמילאז, נמצאים ברף העליון של הטווח הנ"ל (כלומר הכפלה או יותר, כל 10°C).
עוד דבר שמשפיע על פעילות האנזימים הוא הריכוז שלהם. ההסבר הוא פשוט (והגיוני): ככל שיש יותר אנזימים, כך הפעילות שלהם תהיה עצימה יותר.
האנזימים שאחראים לפירוק העמילן לסוכרים פשוטים הם העמילאזות (אלפא ובטא עמילאז). העמילאזות (ובאופן ספציפי אלפא-עמילאז) הם אולי האנזימים בעלי התפקיד החשוב ביותר בבצק, כאנזימים שמפרקים את העמילן לסוכרים פשוטים, אותם השמרים והחיידקים יכולים לצרוך לייצור אנרגיה (ולייצור תוצרי הלוואי להם אנחנו קוראים "התפחה").
במילים אחרות – אנזימי העמילאז הם אלו שמספקים בפועל מזון לשמרים. ללא פירוק העמילן לסוכרים פשוטים על ידי העמילאזות, לא יוכלו להתקיים בבצק אף אחד מתהליכי ההתפחה – לא תפיחה, לא הבשלה ולא ייצור טעמים; לכן, לפעילות אנזימי העמילאז יש השפעה ישירה על מידת התפיחה וההבשלה של הבצק.
הפעילות האנזימטית בבצק שעובר התפחה בקירור
לאחר שהבנו מה הם אנזימים ומה התפקיד שלהם בבצק, בואו נעבור לדבר באופן ספציפי על איך התפחה בקירור משפיעה על הפעילות האנזימטית בבצק.
פעילות אנזימי האלפא-עמילאז
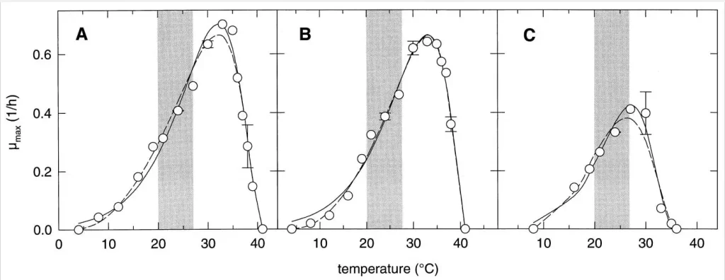
אז אנחנו יודעים שהפעילות האנזימטית שמשפיעה על התהליכים שעובר הבצק במהלך ההתפחה, פחות או יותר מוכפלת בכל עלייה של 10°C. בשביל לפקס אותנו עוד יותר, ראו את הגרף מטה, מתוך מחקר בשם Alpha-Amylase I from Malted Barley—Physical Properties and Action Pattern on Amylose, שבחן את הפעילות של אלפא-עמילאז (שמקורו מלתת) בטמפרטורות שונות.
שימו לב לסימונים באדום ובכחול על גבי המשבצות (הוספה שלי) – בטמפרטורה של 15°C, הפעילות של של האלפא-עמילאז גבוהה פי 3 מהפעילות שלו בטמפרטורה של 4°C; ובטמפרטורה של 30°C, הפעילות היא פי 12 (!) לעומת טמפרטורה של 4°C, כשהיציבות של האנזים היא עדיין 100% (כלומר, בטמפרטורה הזו אין דעיכה בפעילות לאורך זמן):
בפועל, זה אומר שהקצב בו העמילן בקמח יפורק לסוכרים פשוטים, יהיה גבוה פי 3-12 כשהבצק תופח בטמפרטורת חדר לעומת התפחה במקרר (כתלות בטמפרטורת החדר). פירוק סוכרים מואץ יותר משמעו יותר מזון זמין לשמרים, מה שאומר שמרים פעילים יותר, ובקיצור – תהליכי תפיחה והבשלה מהירים יותר.
אם אתם סקפטיים לגבי הקשר בין זמינות סוכרים בבצק לפעילות השמרים, עשו ניסוי קטן – מלאו שתי כוסות במים, הוסיפו לשתיהן כפית שמרים, ולאחת הכוסות הוסיפו גם כפית סוכר. אחרי כחצי שעה, ניתן יהיה לראות בבירור שבכוס עם הסוכר, השמרים היו הרבה יותר פעילים (הרבה יותר בועות על פני השטח). אותו העקרון עובד גם בבצק – ככל שלשמרים יש יותר מזון (סוכר) זמין, כך הפעילות שלהם תהיה גבוהה יותר (עד גבול מסוים).
אמנם המחקר בחן אלפא-עמילאז שמקורו בלתת (שהיא מקור מרכזי להפקה של אלפא-עמילאז שמשמש כתוסף לקמח או כמשפר אפייה), אבל הנחה סבירה היא שאלפא-עמילאז ממקורות אחרים (חיטה, חיידקים או פטריות) יתנהג בצורה דומה מבחינת השפעת הטמפרטורה, בהתאם להתנהגות הכללית של אנזימים. המחקר הזה לדוגמה, מצא שאנרגיית השפעול של אלפא-עמילאז ממקורות שונים היא יחסית זהה לאלפא-עמילאז שמקורו בלתת.
תיאורטית, בקמחים בעלי ריכוז נמוך של אלפא-עמילאז (כדוגמת רוב הקמחים האיטלקיים), פיתוח הטעמים יהיה איטי עוד יותר במקרר (משום שכפי שראינו, לריכוז האנזימים יש השפעה משמעותית על מידת הפעילות שלהם).
פעילות אנזימי הפרוטאז
ומה לגבי הפעילות של קבוצת אנזימים חשובה נוספת בבצק, אנזימי פרוטאז, שתפקידם לפרק את החלבונים (גלוטן) בבצק, מה שבאופן עקיף משפיע על טעם הבצק?
לא הצלחתי למצוא מחקרים ספציפיים על פעילות אנזימי הפרוטאז בבצק בטמפרטורות נמוכות מ-20 מעלות (כנראה מהסיבה שהתחום הזה לא מספיק מעניין מחקרית משום שהפעילות שלהם בטמפרטורות נמוכות היא בלאו הכי מאוד נמוכה), אבל הנחה סבירה היא שגם הפעילות של אנזימי הפרוטאז, כמו העמילאז (ואנזימים באופן כללי), תהיה נמוכה דרסטית בטמפרטורה של 4°C; והרי זה הגיוני – המקרר מאט את כל התהליכים בבצק (הרי בשביל זה הוא קיים – האטה של התקלקלות המזון).
מעבר לזה, בואו נניח לרגע שהפעילות של אנזימי הפרוטאז לא דועכת במקרר, אלא נשמרת בעצימות גבוהה יותר לעומת שאר התהליכים בבצק. במקרה כזה, אמנם נקבל יותר פירוק של גלוטן לחומצות אמינו, מה שמתרגם בסופו של דבר לטעם, אך ההשפעה הזו היא חרב פיפיות – פירוק הגלוטן ה"מהיר" יותר, גם יגרום לכך שהבצק יגיע הרבה יותר מהר לתפיחת יתר.
כמובן שבפועל ההנחה הנ"ל שגויה, משום שהתפחה במקרר מאפשרת זמן התפחה ארוך הרבה יותר לעומת התפחה בטמפרטורת חדר (כלומר, פעילות אנזימי הפרוטאז הופכת איטית הרבה יותר ונותרת בסנכרון עם שאר התהליכים בבצק). אם הפעילות של אנזימי הפרוטאז היתה גבוהה יותר במקרר לעומת שאר התהליכים בבצק, הרי שהתפחה ארוכה במקרר היתה מובילה לפירוק גלוטן רב/מהיר יותר, ולבצק שהופך מאוד פלסטי ומאבד מהאלסטיות והחוזק שלו (תפיחת יתר) – דבר שלא קורה בפועל.
לסיכום, התפחה במקרר לא "מתעדפת" את הפעילות של אנזימי הפרוטאז, ולא תורמת לייצור של יותר טעמים בהקשר זה.
סיכום: ההשפעה של טמפרטורת ההתפחה על הפעילות האנזימטית
אם אנחנו יוצאים מנקודת הנחה שהפעילות של האנזימים הנ"ל היא משמעותית ביותר מבחינת פיתוח טעמים בבצק, הרי שירידה דרסטית בפעילות שלהם (כתוצאה מהתפחה בקירור), בהכרח תוביל לפיתוח טעמים איטי הרבה יותר.
בפועל, ועל פי המידע מעלה, ניתן לומר שמבחינת התהליכים שהבצק עובר, לרבות פיתוח טעמים, תהליכי ההתפחה במקרר (4°C) יתרחשו בקצב איטי פי 3-12 לעומת התפחה בטמפרטורת חדר (בין 15-30°C).
השפעת טמפרטורת ההתפחה על פעילות השמרים והחיידקים בבצק
בפוסט הראשון בסדרה ראינו את החשיבות וההשפעה של חיידקי חומצה לקטית (Lactic Acid Bacteria, או בקצרה: LAB) על פיתוח הטעמים בבצק, באופן ישיר ועקיף. אחת האקסיומות המרכזיות בהקשר של התפחה בקירור היא שטמפרטורה קרה מתעדפת את הפעילות של חיידקי ה-LAB על פני השמרים, ובכך בעצם גורמת לפיתוח טעמים שניתן לקבל רק בהתפחה בטמפרטורות נמוכות. בסעיף הזה ננסה לבחון בעזרת ספרות מדעית רלוונטית (ככל הניתן) את אמיתות הטענה הזו.
הסעיף הזה ינסה לענות על שלוש שאלות מרכזיות:
1. האם חיידקי LAB מתפקדים טוב בטמפרטורות נמוכות?
2. האם לעומת שמרים, הפעילות של חיידקי LAB פחות מושפעת מטמפרטורות נמוכות?
3. האם השמרים מתחרים עם חיידקי ה-LAB על אותם המשאבים (סוכרים) בבצק?
רובם המוחלט של המחקרים בהמשך הם מחקרים שבוצעו על חיידקי חומצה לקטית שמקורם במחמצות שונות. אין בנמצא מחקרים ספציפיים על חיידקי חומצה לקטית שמקורם משמרים תעשייתיים, ככל הנראה מהעובדה שהכמות שלהם בבצקים כאלו היא זעומה, ואין ערך מחקרי/מסחרי בביצוע של מחקר כזה. עם זאת, הנחת הבסיס היא שמדובר בחיידקים שהם או זהים או דומים מאוד בתפקודם לזני חיידקי החומצה לקטית שנמצאים במחמצות, ולכן זה בבחינת "הכי קרוב שיש".
האם חיידקי חומצה לקטית יותר פעילים בטמפרטורות נמוכות?
הרציונל מאחורי הסעיף הזה הוא פשוט: אם חיידקי ה-LAB מתפקדים טוב או הופכים יותר פעילים (אבסולוטית וביחס לשמרים) בטמפרטורות נמוכות, הרי שהתפחה בקירור תתעדף (או לכל הפחות "תאיץ") את הפעילות שלהם על פני השמרים, ותאפשר יצירה של יותר חומצות (וטעמים), במסגרת אותו זמן התפחה.
אני באופן אישי לא הצלחתי למצוא אף מחקר שמראה שחיידקי LAB שנפוצים בבצקי שמרים מתפקדים טוב בטמפרטורות נמוכות (וגם קרייג שביצע את הסקירה המדעית המקורית לא). על פניו, ההפך הוא הנכון – כך לדוגמה, מחקר בשם Environmental stress responses in Lactobacillus: A review, שבחן 6 זני LAB (שחלקם נפוצים במחמצות), מצא שבטמפרטורות נמוכות מ-7°C, חיידקי ה-LAB שנבדקו חודלים מלהתרבות.
מחקר נוסף בשם Glutathione Protects Lactobacillus sanfranciscensis against Freeze-Thawing, Freeze-Drying, and Cold Treatment, מצא ששני זני חיידקי חומצה לקטית מסוג L. sanfranciscensis, אחד מזני ה-LAB הנפוצים ביותר בבצקי מחמצת, מתחילים למות באופן כמעט מיידי בטמפרטורות נמוכות של מקרר, כשאחוז המוות הוא כמעט 100% לאחר שבוע בטמפרטורה של 4°C.
כאמור, אין בנמצא מחקרים שמראים שחיידקי LAB שמצויים בבצק שמרים/מחמצת משגשגים בטמפרטורות נמוכות; רובם ככולם של המחקרים סביב חיידקי LAB וטמפרטורות נמוכות הם בהקשר של בטיחות מזון, בשרים, שרקוטרי ומאכלים מותססים כמו שוקרוט/קימצ'י – ולא בהקשר של התפחת בצק (שזה לבד אומר דרשני).
מחקר בשם Behavior of Psychrotrophic Lactic Acid Bacteria Isolated from Spoiling Cooked Meat Products מצא כי קיימים זנים של חיידקי חומצה לקטית שמסוגלים להתרבות בטמפרטורה של 4°C, אולם לא מדובר על חיידקי חומצה לקטית שנפוצים בבצק. על פי המחקר, לקח לחיידקים הנ"ל בין יום ליומיים להכפיל את האוכלוסייה שלהם בטמפרטורה של 4°C; תחת תנאים אידיאליים (עבור חיידקי LAB, בין 30-45 מעלות), חיידקים מסוגלים להכפיל את הכמות שלהם כל 20-30 דקות, כלומר – מדובר בקצב הכפלה איטי פי 100~ בטמפרטורה של מקרר, ובשורה התחתונה, גם במקרה הזה בו נמצאו חיידקי LAB שפעילים (יחסית) בטמפרטורה נמוכה, הפעילות שלהם עדיין ירדה בצורה דרסטית.
האם הפעילות של חיידקי החומצה הלקטית פחות מושפעת מטמפרטורות נמוכות לעומת השמרים?
חיידקים אוהבי-קור, או כאלו שמשגשגים בסביבה קרה (של בין מינוס 20 עד 20 מעלות צלזיוס), נקראים פסיכרופילים. אמנם קיימים זנים של חיידקי LAB שנחשבים פסיכרופילים, אבל כאמור, מדובר בעיקר בחיידקי LAB שרלוונטיים לשימור מזון והתססה של בשרים ומאכלים אחרים, ולא בחיידקי LAB שמצויים בבצק – לא ממחמצת, ולא משמרים תעשייתיים.
רובם המוחלט של המחקרים שעוסקים בחיידקי LAB בהקשר של בצק (לחם), מתרכזים בטווח הטמפרטורות האופטימלי לפעילות שלהם (בין 20-40 מעלות צלזיוס), ובכל אופן לא מתחת ל-20°C (מדוע זה? כנראה מהסיבה שהפעילות שלהם בטמפרטורות נמוכות היא עובדתית מאוד נמוכה ולא מעניינת מחקרית ו/או פרקטית עד כדי שזה יהיה "שווה" השקעה של משאבי מחקר).
אחד המחקרים הבודדים בהקשר של פעילות שמרים וחיידקי חומצה לקטית בטמפרטורות נמוכות (שאני בכל אופן הצלחתי למצוא), שנקרא Modeling of Growth of Lactobacillus sanfranciscensis and Candida milleri in Response to Process Parameters of Sourdough Fermentation, בחן את הפעילות של שני תתי-זנים של חיידקי חומצה לקטית מזן L. sanfranciscensis (שוב, אחד מזני חיידקי ה-LAB הנפוצים ביותר בבצקי לחם, שמהווים בין שליש ועד 95% מהרכב חיידקי ה-LAB במחמצות בסביבה ביתית ותעשייתית).
המחקר מצא באופן ברור שהפעילות של שני זני ה-LAB שנבדקו יורדת דרסטית עם הטמפרטורה, ובנוסף, שהפעילות שלהם בטמפרטורות נמוכות היא לכל הפחות זהה לפעילות של השמרים במחמצת (מזן C. milleri, שמרים טבעיים שנפוצים במחמצות ולא שמרים תעשייתיים):

אמנם ההשוואה במחקר היתה לשמרים טבעיים שמצויים במחמצת ולא לשמרים תעשייתיים, אך הנחה סבירה היא שהפעילות של שמרים תעשייתיים בבצק תהיה לכל הפחות זהה לשמרים הטבעיים הנ"ל, אם לא גבוהה מהם (שהרי זו הסיבה ששמרי האפייה המסחריים "נבחרו" לשמש ככאלה – היכולת העדיפה שלהם להתפיח את הבצק לעומת זני שמרים אחרים).
לסיכום: המחקר הנ"ל, בנוסף למחקרים מהסעיף הקודם, מראה כי הטענה שהתפחה בטמפרטורה/סביבה קרה מתעדפת את פעילות חיידקי החומצה הלקטית על פני פעילות השמרים היא שגויה. הפעילות של חיידקי החומצה הלקטית יורדת עם הטמפרטורה, בדומה לפעילות השמרים.
האם השמרים מתחרים עם חיידקי החומצה הלקטית על אותם המשאבים (סוכרים) בבצק?
גם השמרים וגם חיידקי ה-LAB "ניזונים" מאותו מקור אנרגיה – סוכרים פשוטים. בתיאוריה, אם קצב צריכת הסוכרים של השמרים גבוה בהרבה מזה של חיידקי ה-LAB (כך שהשמרים "גונבים" לחיידקים את המזון), זה אומר שהאטה של פעילות השמרים לעומת חיידקי ה-LAB על ידי התפחה בטמפרטורה נמוכה (מה שכבר ראינו כשגוי בשני הסעיפים הקודמים), תגרום לכך שנקבל יותר פעילות חיידקית מאשר פעילות שמרים. אך האם ההנחה הזו נכונה?
מחקר בשם Interactions between Saccharomyces cerevisiae and lactic acid bacteria in sourdough בחן את האינטרקציה בין חיידקי LAB שנפוצים בבצקי מחמצת, לשמרים תעשייתיים מזן S. cerevisiae (זן השמרים ממנו מייצרים שמרים תעשייתיים).
המחקר מצא שקצב הפעילות/התרבות המקסימלי של כל חיידקי ה-LAB שנבדקו, מלבד זן אחד, לא הושפע מהנוכחות/תחרות עם השמרים. עורכי המחקר אף ציינו כי "הנוכחות של שמרים עשויה להואיל לקצב הגידול של חיידקי LAB בבצק, על אף ששניהם מתחרים על אותם המשאבים [סוכרים]".
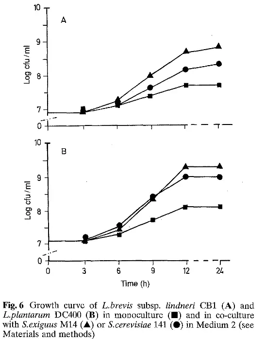
במחקר נוסף בשם The sourdough microflora. Interactions between lactic acid bacteria and yeasts: metabolism of carbohydrates, בו נבחנה האינטרקציה בין שמרים (תעשייתיים) לחיידקי LAB, מצאו החוקרים ששני זני ה-LAB שנבדקו, גדלו בקצב מהיר יותר בסביבה בה נכחו שמרים, לעומת סביבה נטולת שמרים:

הריבועים בגרף מייצגים את קצב הגידול כשחיידקי ה-LAB היו במצע ללא שמרים; העיגולים והמשולשים מייצגים את קצב הגידול של חיידקי ה-LAB בנוכחות של שני סוגי שמרים שונים
ניתן לראות שללא נוכחות שמרים (הריבועים בגרף), פעילות החיידקים בטווח הארוך היתה נמוכה לעומת הפעילות שלהם בנוכחות שמרים תעשייתיים (העיגולים בגרף), ונמוכה עוד יותר לעומת הפעילות שלהם בנוכחות שמרי פרא (המשולשים בגרף).
לסיכום: שני המחקרים הנ"ל מראים שיש לכל הפחות כמה זני LAB שנפוצים בבצק ומסוגלים "להתחרות" בהצלחה עם שמרים על סוכרים. אמנם קיימים גם מחקרים שמראים שקיימים חיידקי LAB שקצב הגידול שלהם נפגע במידה מסוימת בנוכחות שמרים, אבל אני אישית טרם נתקלתי במחקר שמראה באופן חד-משמעי שהשמרים צורכים את כל (או רוב) הסוכרים בבצק עוד לפני שלחיידקי ה-LAB יש אפשרות לצרוך אותם בעצמם.
מעבר לזה, וכפי שכבר ראינו בסעיפים הקודמים, גם פעילות השמרים וגם פעילות החיידקים דועכת בטמפרטורה נמוכה של מקרר (כשפעילות חיידקי ה-LAB דועכת אף יותר), כך שגם אם היתה תחרות על משאבים בין השמרים לחיידקים – התפחה בטמפרטורה נמוכה לא היתה "פותרת" את העניין הזה, ולא גורמת לפעילות רבה יותר של החיידקים לעומת השמרים, שכן הפעילות של שניהם דועכת בצורה דומה.
חיידקי חומצה לקטית בבצק משמרים תעשייתיים
בבצק משמרים תעשייתיים, על כל חיידק LAB בודד, יש בין 10,000-100,000 תאי שמרים (לעומת מחמצת, בה היחס הוא הפוך, ועל כל תא שמרים בודד יש כ-100 חיידקי LAB). במילים אחרות: כמות חיידקי ה-LAB בבצק משמרים תעשייתיים היא מראש זעומה, כך שבכדי לקבל פעילות מספקת שלהם בבצק (וכפועל יוצא – טעם), נדרש לתת להם מספיק זמן לעבוד בבצק (וזו הסיבה המרכזית להתפחה ארוכה של הבצק).
כפי שראינו בסעיפים הקודמים, התפחה במקרר לא רק שלא "תורמת" לפעילות חיידקי החומצה הלקטית, אלא מאטה אותה, באותה צורה בה היא מאטה את התהליכים הנוספים שהבצק עובר במהלך ההתפחה. לכן, בשביל לקבל פעילות מספקת של חיידקי חומצה לקטית, נדרש להתפיח את הבצק במקרר במשך זמן רב הרבה יותר לעומת התפחה בטמפרטורת חדר.
זו אחת הסיבות שהתפחה במקרר לרוב אורכת לכל הפחות 24 שעות – פחות מזה, ולא נקבל מספיק פעילות של חיידקי החומצה הלקטית, וכפועל יוצא – פיתוח הטעמים יהיה מוגבל.
מחקרים שעוסקים ישירות בטעם הבצק כתלות בטמפרטורת ההתפחה
אז הבנו את ההשפעה של טמפרטורה על התהליכים בבצק – אבל מה לגבי ההשפעה של כל הנ"ל על הטעם בפועל, "בעולם האמיתי"?
להלן שני מחקרים שבחנו את ההשפעה של זמן וטמפרטורת ההתפחה על ייצור של תרכובות ארומטיות בבצק (שכמובן, מיתרגמות לטעם), כשבאחד מהם אפילו נערך מבחן טעימה על ידי פאנל טועמים מקצועי. המחקרים עוסקים בלחם, אבל כמובן שהם רלוונטים גם לבצק פיצה (במיוחד זה שמדבר על ייצור טעמים בקראסט – שהרי פיצה, בניגוד ללחם, היא ברובה קראסט).
לפני שממשיכים, יש דבר אחד שחשוב להדגיש – מחקרים מדעיים דורשים משאבים, ובעיקר מימון פיננסי. רובם של המחקרים בנושא אפייה ממומנים על ידי גופים תעשייתיים גדולים (ובאופן ספציפי מאפיות לייצור לחם בהיקף גדול), כשמטרת המחקרים היא לבחון דרכים חדשות למקסם תפוקה, כשטעם הוא אספקט הרבה פחות חשוב בהקשר זה.
מכיוון שהתפחה ארוכה של בצק היא דבר שנוגד את העקרון הנ"ל של מקסום תפוקה – אין בנמצא, לפחות לא נכון לכתיבת שורות אלו, מחקרים שבוחנים באופן ישיר התפחה ארוכה בטמפרטורת חדר מול התפחה ארוכה בטמפרטורות נמוכות בהקשר של טעם, וספק אם אי פעם יהיו כאלו; למעשה, כמעט ולא קיימים מחקרים שעוסקים בהתפחה ארוכה באופן כללי, בלי קשר לטמפרטורה. עבור הגופים שמממנים ומזמינים מחקרים בנושא, זה פשוט לא דבר ששווה לחקור או לבחון.
השפעה של טמפרטורת ההתפחה על ייצור תרכובות ארומטיות בקראסט של לחם
את המחקר המלא ניתן למצוא כאן: Volatile compounds in whole meal bread crust: The effects of yeast level and fermentation temperature.
המחקר בחן איך טמפרטורת ההתפחה משפיעה על ייצור תרכובות ארומטיות בבצק, ובאופן ספציפי – על ריכוזן של תרכובות אלו בקראסט (החלק החיצוני בפיצה/לחם, וזה שעובר השחמה). המחקר בחן גם את ההשפעה של ריכוזים שונים של שמרים על ייצור התרכובות הארומטיות, אך זה פחות רלוונטי לנו.
שימו לב שהבדיקה הספציפית של הקראסט (ולא הקראמב) היא משמעותית ביותר, משום שלעומת לחם, שרובו קראמב, במקרה של פיצה – רוב הפיצה היא קראסט (חלק גדול מהשוליים + תחתית הפיצה, ובפועל, כל האיזורים שעוברים השחמה).
סוג הלחם שנבדק במחקר הזה הוא לחם מקמח מלא, כך שלא בהכרח ניתן להשליך את התוצאות ישירות על פיצה/לחם מקמח לבן, אבל זה בבחינת הכי "קרוב" שיש.
המחקר בחן 3 טמפרטורות התפחה: 8, 13, ו-32 מעלות, כמו גם 3 ריכוזים שונים של שמרים (יבשים): 2%, 4% ו-6% (מדובר בכמויות שמרים עצומות וגדולות בהרבה מאלו בהן רצוי להשתמש להתפחה ארוכה). כל הבצקים הוכנו ונאפו באותה הצורה, כש"סוף" ההתפחה נקבע בנקודה בה הבצק הגיע לגובה של 8 ס"מ (כלומר, ברגע שהבצק הגיע לגובה של 8 ס"מ, ההתפחה "הסתיימה" והבצק נכנס לאפייה).
לאחר אפיית כל הלחמים, החוקרים בדקו את ריכוז התרכובות הארומטיות בקראסט של כל לחם אפוי.
להלן טבלה שמסכמת את הטמפרטורות וזמני ההתפחה, וכן את כמות השמרים בכל בצק/לחם:
כפי שניתן לראות, מכיוון ש"נקודת הסיום" של ההתפחה נקבעה לרגע בו הבצק מגיע לגובה של 8 ס"מ, קיימת שונות גדולה בין זמני ההתפחה. כך לדוגמה, הבצק שמכיל 2% שמרים והותפח בטמפרטורה של 8 מעלות, הותפח למשך 20 שעות, לעומת הבצק שהכיל את אותה כמות שמרים בטמפרטורה של 32 מעלות, שהותפח למשך שעתיים בלבד.
חשוב לציין שסביר שהצורה בה הכינו את כל הבצקים (שימוש במים בטמפרטורה של 30 מעלות ולישה ארוכה מאוד של 19 דקות במכונת לחם), גרמה לטמפרטורת בצק סופית גבוהה מאוד (אין מידע על זה במחקר), מה שגרם בפועל להתפחה מהירה יותר, ובאופן ספציפי – לקירור איטי מאוד של הבצק מהרגע שהוא הוכנס למקרר.
לצורך העניין, עבור הבצקים שהותפחו זמן קצר יחסית בטמפרטורה נמוכה (וספציפית זה שתפח בטמפרטורה של 8 מעלות) – סביר מאוד שרוב ההתפחה היתה בפועל בטמפרטורה גבוהה בהרבה מ-8 מעלות (ספק אם הבצק אפילו התקרב ל-8 מעלות בזמן הקצר הזה, במיוחד עבור הבצק שתפח למשך 5 שעות). לבצק שמוכנס למקרר לוקח הרבה זמן להגיע לטמפרטורה של המקרר בפועל, כשזה יכול לקחת אפילו 10 שעות ויותר (במיוחד כשטמפרטורת הבצק הסופית היא גבוהה).
במילים אחרות – התוצאות עבור זמני ההתפחה הקצרים בטמפרטורה של 8 מעלות הן לא ממש מדויקות (בלשון המעטה), כי סביר שהבצק תפח בפועל בטמפרטורה גבוהה בהרבה.
עוד חשוב לציין שהשיטה אותה בחרו החוקרים ל"השוואת" נקודת ההתפחה של הבצקים (על פי הגובה שלהם) היא בעייתית בלשון המעטה, משום שהעובדה שהבצק תפח פיזית (צבר נפח) לא בהכרח אומרת שהוא גם הבשיל ופיתח טעמים, אבל נניח את העניין הזה (וגם את עניין טמפרטורת הבצק הסופית) בצד.
תוצאות המחקר ודיון
החוקרים מסכמים שעל פי התוצאות שהתקבלו, התפחה בטמפרטורה גבוהה יותר גרמה להיווצרות של יותר תרכובות ארומטיות בקראסט.
כן חשוב לציין שעצם ההיווצרות של תרכובות ארומטיות בבצק, לא בהכרח מיתרגמת לטעם "בעולם האמיתי". בקצרה, עבור כל תרכובת ארומטית יש רף של ריכוז מינימלי אותו אנחנו יכולים לחוש (דרך חוש הריח, שמשפיע באופן ישיר על חוש הטעם).
במילים פשוטות – גם אם תרכובת ארומטית מסויימת נמצאת בבצק, אם הריכוז שלה נמוך מרף ה"זיהוי" של חוש הריח שלנו, לא תהיה לה השפעה על הטעם בפועל. עצם העובדה שהמחקר מצא שיש "יותר" תרכובות ארומטיות בתנאים מסוימים, לא בהכרח אומרת שזה מיתרגם לטעם בפועל, ושבמבחן טעימה אמיתי זה יהיה מורגש; יתכן שכן ויתכן שלא – בשביל זה נדרש לבצע פאנל טעימה (כפי שבוצע במחקר בסעיף הבא).
העניין הנ"ל, בנוסף למגבלות/בעיות של המחקר עליהן דיברתי בסעיף הקודם (שיטת ההכנה וההשוואה של הבצקים), הופכת את המחקר הזה לכזה שלא ממש ניתן להסתמך עליו בהקשר של השפעת טמפרטורת ההתפחה על פיתוח טעמים.
עם זאת, בחרתי כן להביא אותו כדוגמה משום ש:
- התוצאות האובייקטיביות שלו מראות שהתפחה בטמפרטורה גבוהה יותר מיתרגמת ליותר תרכובות ארומטיות בקראסט (ומכיוון שפיצה היא ברובה קראסט, המחקר הזה הופך מאוד רלוונטי).
- מדובר על אחד המחקרים הבודדים שבחן פיתוח טעמים בבצק בטמפרטורות התפחה שונות.
כך שלכל הפחות, המחקר הזה לא "שולל" את ההנחה שמבחינת פיתוח טעמים, להתפחה במקרר אין יתרון על התפחה בטמפרטורת חדר.
השפעה של טמפרטורת ההתפחה על הטעם בלחם
את המחקר המלא ניתן למצוא כאן: Effect of fermentation conditions of bread dough on the sensory and nutritional properties of French bread.
המחקר הזה בחן איך תנאי התפחה שונים (זמן וטמפרטורה) משפיעים על הערכים התזונתיים והתכונות (טעם) של לחם מחמצת, ולחם משמרים תעשייתיים. כמובן שאנחנו נתרכז בלחם ה"רגיל" משמרים תעשייתיים.
מה שמעניין במחקר הזה הוא העובדה שהוא כלל פאנל טועמים מקצועי, עם הכשרה לטעימות מזון לצרכי מחקר, שטעם את הלחמים בפועל, כך שתוצאות המחקר נותנות מושג מסוים לגבי ההשפעה של זמני וטמפרטורת התפחה על הטעם "בעולם האמיתי".
המחקר כלל שני סוגי בצק (כאמור, אנחנו מתרכזים בבצק שמרים ולא מחמצת):
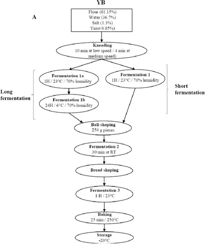
- בצק שתפח סך הכל 2.5 שעות בטמפרטורה של 23 מעלות.
- בצק שתפח 2.5 שעות בטמפרטורה של 23 מעלות + 24 שעות בטמפרטורה של 6 מעלות.
הגרף מטה (מתוך המחקר) מתאר את הליך ההכנה של כל בצק:
לאחר האפייה, כל לחם עבר בדיקה של מדדי טעם (היווצרות ארומות וטעימה על ידי פאנל הטועמים).
תוצאות המחקר ודיון
תוצאות המחקר הן, בלשון המעטה, מפתיעות מאוד:
עבור בצק השמרים, פאנל הטועמים לא הרגיש הבדל בטעם בין שני הבצקים. בפועל, זה אומר שההתפחה ה"נוספת" של 24 שעות במקרר, לא הוסיפה ללחם האפוי שום דבר מבחינת טעם/מרקם! הגרף מטה מתאר את תוצאות מבחן הטעימה (מדדי טעם) של שני הלחמים, כפי שדורגו על ידי פאנל הטועמים:
כפי שניתן לראות, אמנם היו אספקטים מסויימים בהם הבצק שעבר התפחה נוספת בקירור היה מעט "עדיף" על זה שעבר התפחה קצרה בטמפרטורת חדר, אבל כפי שניתן לקרוא במחקר עצמו, פאנל הטועמים סיכם שבשורה התחתונה, הוא לא מצא הבדל בטעם בין שני הלחמים.
עוד חשוב לציין שהבצק שתפח בטמפרטורת חדר תפח למשך שעתיים וחצי בלבד. סביר מאוד להניח שזמן התפחה ארוך יותר (5 שעות ומעלה), היה גורם לו "לנצח" את הבצק שעבר התפחה נוספת בקירור; ובכל מקרה, במחקר הספציפי הזה, 24 השעות הנוספות במקרר, לא הוסיפו לבצק מבחינת טעם.
לסיכום: גם המחקר הזה מראה שמבחינת פיתוח טעמים, אין יתרון להתפחה במקרר על פני התפחה בטמפרטורת חדר.
סיכום
הדבר המרכזי שאני ממליץ לקחת מהפוסט הזה הוא שמבחינת פיתוח טעמים – כשבצק תופח במקרר, לוקח לו פי 3-12 יותר זמן להגיע לאותה "נקודה" של פיתוח טעמים, לעומת בצק שתופח בטמפרטורת חדר (כתלות בטמפרטורת החדר).
במילים פשוטות יותר: התפחה של בצק בטמפרטורת חדר, מאפשרת פיתוח טעמים מהיר הרבה יותר לעומת התפחה במקרר. מבחינת פיתוח טעמים, ובהכללה גסה, בצק שתופח 5 שעות בטמפרטורה של 25 מעלות, יהיה שווה ערך לבצק שתופח 40 שעות בטמפרטורה של 4 מעלות. יתכן שזה נשמע לכם הזוי, אבל ברגע שתנסו התפחה בטמפרטורת חדר, אני מבטיח לכם שלא תסתכלו לאחור (ויעידו על כך לא מעט אנשים שאני ליוויתי באופן אישי).
חשוב לציין שתוצרי הלוואי כחלק מתהליך ההתפחה משתנים כתלות בטמפרטורה, לרבות התרכובות הארומטיות שנוצרות בבצק ותוצרי לוואי נוספים שמשפיעים על הטעם. התפחה של הבצק במקרר בהכרח תתן פרופיל טעם שונה (לטוב או לרע), כך שגם אם נגיע לאותה "נקודה" תיאורטית של פיתוח טעמים, בין אם על ידי התפחה במקרר ובין אם על ידי טמפרטורת חדר – הטעם שיווצר בבצק יהיה שונה.
לצורך הדוגמה, אם התפחה של 4 שעות בטמפרטורת חדר תביא אותנו ל-50 "יחידות טעם", אז עבור התפחה בקירור, בכדי להגיע לייצור של אותן 50 "יחידות טעם", הבצק יצטרך לתפוח 24 שעות (המספרים שרירותיים לגמרי ורק לצורך ההדגמה). במצב התיאורטי הזה, אמנם שני הבצקים יכילו אותה "כמות" טעם, אבל פרופיל הטעם יהיה שונה, כתלות בצורה (טמפרטורה) בה הבצק תפח.
מעבר לנ"ל, להתפחה במקרר אין שום ערך מוסף מבחינת פיתוח טעמים בבצק. אם אתם רוצים למקסם את הטעמים בבצק – התפחה בטמפרטורת חדר היא ה-דרך לעשות את זה.
כפי שניתן להבין, הפוסט הזה התרכז באופן ספציפי באספקט של פיתוח טעמים בבצק, והאם התפחה במקרר היא "עדיפה" במובן זה (כפי שראינו – היא לא). להרחבה על ההבדלים בין התפחה במקרר להתפחה בטמפרטורת חדר, לרבות היתרונות והחסרונות של כל שיטה, איך לבצע אותה בצורה אידיאלית, וההשפעה של טמפרטורת ההתפחה על פרופיל הטעם ועל המרקם של התוצאה הסופית, ראו פוסט התפחה במקרר / טמפרטורת חדר – המדריך להתפחה אידיאלית (של כל בצק שמרים) (מומלץ).

ייעוץ והדרכה אישיים בנושאי פיצה ואפייה דרך הוואטסאפ
רוצים לשאול אותי שאלות ולקבל הדרכה אישית, מקצועית וממוקדת, באופן ישיר דרך הוואטסאפ? עכשיו זה אפשרי!
מחפשים ציוד להכנת פיצה?
בעמוד המוצרים של פיצהלאב תמצאו קישורים לרכישת ציוד מומלץ להכנת פיצה מהארץ או מחו"ל.













כרגיל פוסט מעולה 🙂 ,
ציינתי שחיידקי הLAB הטמפ' תפיחה הרצוייה היא מעל 20 מעלות, ולעומת זאת ציינת בפוסטים הקודמים שמקרר יין הוא האידאלי להתפחה, השאלה שלי היא אם הטמפ' הרצוייה לפיתוח חיידקי הLAB היא מעל 20 מעלות איך זה מתקשר ביחד עם מקרר יין שהטמפ' שם היא באיזור ה17-18?
תודה רבה רון 🙏🏼
באופן כללי ה-LAB אכן פעילים יותר בטמפרטורות יותר גבוהות, כשמעל 20 מעלות יש יותר ייצור של חומצה לקטית לעומת אצטית (יותר פעילות של חיידקי הומופרמנטטיב)
אבל, מכיוון שבסופו של דבר אנחנו רוצים איזון של כלל התהליכים בבצק (ולא רק פעילות מקסימלית של ה-LAB), לרוב, טמפרטורת התפחה שתהיה סביב ה-20 מעלות תתן סביבה אידיאלית במובן זה, בה כל התהליכים שהבצק עובר פועלים בסנכרון 🙂
דבר נוסף שחשוב לזכור הוא שה-LAB באים לביטוי רק בבצק שמכיל מחמצת או בצק מקדים (בהתפחה ארוכה), או בבצק בהתפחה ארוכה בטמפרטורת חדר (מעל כ-16 שעות, תלוי בטמפרטורה); אחרת, לכמות המזערית שלהם לא באמת תהיה השפעה על הטעמים בבצק.
פוסט מעניין מאוד.
שאלה: מה לדעתך הוא זמן ההתפחה האידאלי בטמפרטורת חדר (נניח ב-25 מעלות)? (תחת הנחה שאין "עלות" להארכת ההתפחה – לא מטריד אותי אם הבצק ישב אצלי על השיש גם חמישה ימים. מה שמעניין אותי הוא הטעם ונוחות העבודה עם הבצק.)
אם זה משנה – אני מכוון לפיצה נאפוליטנית.
ואם אנחנו כבר על זה: בהנחה שאין לי בעיה להשאיר את הבצק לתפוח זמן ארוך יותר, האם יש יתרון כלשהו בבצק מקדים?
היי טל,
אין דבר כזה "אידיאלי", זה תלוי בך, בטעם שלך ובתהליך הכנת הבצק שלך (לוגיסטיקה, לו"ז וכו'). עקרונית ככל שתתפיח את הבצק יותר זמן כך הוא יפתח יותר טעמים, אבל לא תמיד "יותר" זה בהכרח "יותר טוב", תצטרך להתנסות עם זמני התפחה שונים ולראות מה אתה הכי אוהב מבחינת טעם ומה הכי מתאים לתהליכי ההכנה שלך. כן חשוב להשתמש בקמח מתאים שיוכל לעמוד בהתפחה ארוכה בטמפרטורת חדר בלי להגיע לתפיחת יתר (אם אתה מכין פיצה נאפוליטנית מקמחים איטלקיים, אז 24 שעות זה פחות או יותר המקסימום עבור רובם המוחלט של הקמחים האיטלקיים בטמפרטורה כזו).
לגבי בצק מקדים, בצק מקדים תמיד יוסיף טעם וישפיע על המרקם, אתה יכול לקרוא על זה בהרחבה בפוסט על בצק מקדים. עד כמה ההשפעה הזאת ניכרת, זה כבר תלוי בך.
תודה על התשובה.
לגבי "יותר ≠ יותר טוב", נכון, אבל זה גם מעבר לזה. הרי באיזשהו שלב הבצק יתחיל להתקלקל, לא? כלומר, יש איזשהו שלב שממנו ואילך זו כבר הדרדרות במובן די אובייקטיבי.
לגבי בצק מקדים – קראתי, כמובן, אבל ממה שכתוב שם, "שימוש בבצק מקדים מאפשר "לקצר" את זמני ההתפחה [ו]"מדמה" בצק שתפח במשך זמן רב יותר."
מה שאני מסיק מזה, זה שאם אני יכול במקום הבצק המקדים פשוט להכין בצק ישיר ולהתפיח אותו יותר זמן – זה אמור לעבוד באותה מידה, לא?
נניח שיש לי 24 שעות – האם יש סיבה להכין פוליש של 12 שעות, ואז ממנו בצק מקדים של 12 שעות, ולא פשוט בצק ישיר של 24 שעות? (ושוב – בוא נניח שיש מקום על השיש).
ואם כבר בבצק מקדים עסקינן – אילו סיבות יכולות להיות לבחור באחוז בצק מקדים נמוך יותר? (אני מניח שזה קשור ל"יותר ≠ טוב יותר", אבל באותה מידה אפשר פשוט להשאיר את הבצק המקדים לפחות זמן, במקום להשתמש בפחות ממנו, לא?)
====
וכן, אני יודע שהתשובה הכי טוב היא התנסות. אבל משלל סיבות, אני לא רוצה להתנסות עם 100% מהכול, ולכן מנסה לצמצם את ההתנסות, בין היתר ע"י קריאת הבלוג הזה.
כמובן, התשובה הקודמת שלי היתה במסגרת הזמן בו הבצק עדיין שמיש ("התקלקל" = הגיע לתפיחת יתר)
בצק מקדים אכן מאפשר לקבל בצק (סופי) עם יותר טעם בזמן התפחה קצר יותר (של הבצק הסופי), והתפחה ארוכה אכן מטשטשת את ההשפעה של הבצק המקדים מבחינת טעם (אבל לא מבחינת מרקם). בסופו של דבר זה תלוי בך אם תרגיש/לא תרגיש את ההשפעה על הטעם.
שימוש ביותר בצק מקדים = יותר השפעה על הטעם ועל המרקם (לטוב ולרע – 100% פוליש לדוגמה יהפוך את הבצק למאוד מאוד פלסטי, ו-100% ביגה למאוד אלסטי).
הממממ…
מעניין. טוב. אני אנסה בפעם הבאה משהו עם פוליש, כנראה. (יש לי מיקסר קקה, אז ביגה זה כנראה פחות אופציה).
עשיתי לפני יומיים התפחה ארוכה של 24 שעות בטמפרטורת חדר, והפיצה ממש לא תפחה (נאפוליטנית). לא בטוח אם תפיחת יתר או לא מספיק שמרים.
24 שעות בטמפרטורת חדר זה קשוח מאוד עבור רובם המוחלט של הקמחים האיטלקיים, במיוחד אם הטמפרטורה על הצד הגבוה, פחות מומלץ. אבל בלי לדעת את תהליך ההכנה המלא ואיך הבצק התנהג ונראה (פלסטי? אלסטי?), קשה לדעת אם היתה תפיחת יתר או תפיחת חסר
זה לא היה קמח איטלקי. זה היה סוגת פיצה (שטיבל 23).
הבצק היה מאוד פלסטי, עד כדי נשפך
מעניין,
זו תלונה שעולה די הרבה לגבי הקמח הזה, למרות תכולת החלבון הגבוהה הוא מאוד פלסטי, סביר שבגלל שהוא מכיל אל-ציסטאין (מרכך בצק), שזה הגיוני כי קהל היעד המרכזי שלו הוא אופים מזדמנים ולא חולי פיצה ובצק (אל ציסטאין מאפשר לקבל בצק שיתנהג בצורה טובה ולא יהיה אלסטי מדי גם בהתפחה קצרה). אז יתכן שנוצר פה מצב מנוגד של בצק בתפיחת חסר אבל שהיה יותר מדי פלסטי.
מממ… אז מזה אני מסיק שאולי כדאי לי להפסיק להשתמש בקמח הזה?
דווקא חשבתי שהוא אמור להיות סבבה.
קראתי את הפוסט שלך על הקמחים, אבל קצת הלכתי לאיבוד – אם אני רוצה פיצה נאפוליטנית בהתפחה יחסית ארוכה (נניח פוליש של 12 שעות ואז 8 שעות לבצק, או משהו בסגנון הזה – בתור נקודת פתיחה, לפחות) – אילו קמחים הכי מתאימים?
אם אתה רואה שהוא באופן עקבי נותן לך תוצאות לא טובות עבור תהליך ההכנה הספציפי שלך, אז כן, כדאי לנסות קמח אחר (כאמור, שמעתי הרבה תלונות על הקמח הזה כשמשתמשים בו להתפחות ארוכות בהידרציה גבוהה יחסית).
עם התפחה של 8 שעות בטמפרטורת חדר רוב הקמחים יסתדרו, גם קמחים רב תכליתיים "פשוטים" (שאגב יכולים מאוד להתאים לאפייה של נאפוליטנית). העצה הכי טובה היא להתנסות עם קמחים שונים ולראות מה עובד לך (אבל להקפיד תמיד לבצע את אותו התהליך בדיוק בכדי שתוכל להעריך את ההשפעה), אבל מצד שני לא "להתאהב" בניסויים – המטרה בסופו של דבר היא להתכוונן על קמח אחד בודד וללמוד להוציא ממנו את המקסימום, זה ישפר את האפייה שלך הרבה יותר מלקפוץ כל הזמן בין קמחים.
אני מאוד מתחבר לגישה של לקבע משתנים ולבדוק שינוי של כל משתנה בנפרד.
העניין הוא שכרגע, לא רק המשתנה של הקמח לא קבוע, אלא גם זה התהליך.
אז נראה לי שקודם אני רוצה להבין באיזה קמח כדאי להשתמש, ואז לעשות פיין-טיונינג לתהליך. אחרי זה אולי אני אנסה לשנות קמח כדי לבדוק אם יש איך לחסוך כסף, בלי לפגוע בתוצאות (למרות שאם נודה באמת, ההבדל בין הקמחים הכי זולים להכי יקרים לא יחסוך לי יותר מ-50 ש"ח בחודש).
נקודת הפתיחה שלי לתהליך היא כן של תפיחה יחסית ארוכה, כי אני רוצה בצק עם הרבה טעם, אבל מעבר לזה, אני די מתחיל פה את החקר שלי מחדש (כי בעבר עשיתי רק התפחות במקרר, והמידע שלך שכנע אותי לתת צ'אנס רציני להתפחות קצרות יותר בטמפרטורת החדר).
אז יש איזושהי המלצה ספציפית לקמח שיתאים לי?
(אגב, אני אישית הייתי שמח מאוד אם היית מחליף את תוסף התגובות פה למשהו שיודע לשלוח לי מייל כשאתה מגיב לי על תגובה.)
אני לא ממש יכול להמליץ כי מה שמתאים לי לא בהכרח יתאים לצורת העבודה שלך. אני אישית משתמש בקמח לחם של שופרסל כמעט לכל פיצה ומאפה שאני מכין. אבל אני לא מכין נאפוליטניות כי אני לא אוהב את הפיצה הזו. אתה יכול לנסות קמחי לחם שונים, קמחים רב-תכליתיים או קמח לבן בהיר "רגיל" (שיש להם באותה תכולת חלבון כמו רוב הקמחים האיטלקיים), וגם קמחי פיצה ישראליים (שטיבל 440 לדוגמה שהוא שונה מהסוגת פיצה, או שטיבל 15, או אחרים). כאמור כל אחד מהקמחים האלו יוכל לעמוד בהתפחה של כ-12 שעות בטמפרטורה של 28~ מעלות, חלקם יותר וחלקם פחות, צריך לנסות.
קח בחשבון שבהתפחה ארוכה בטמפרטורה גבוהה (מעל כ-8 שעות בטמפרטורה של כ-26 מעלות), לא בהכרח יהיה הבדל בטעם, יש שלב מסוים שה"תוספת" בטעם לא באמת מורגשת.
לצערי אין לי יכולת (או רצון 😬) לשנות את מערכת התגובות, זו המערכת בילט אין של וורדפרס, היא נועדה יותר לתגובות ופחות לשרשורים ארוכים של שאלה-תשובה 🙂
היי, תודה על הפוסטים הנהדרים.
הבנתי שחיידקי חומצה לקטית אוהבים יותר חום, אבל מה לגבי חיידקי חומצה אצטית? הבנתי שפעילותם גם מאטה בקירור, אך מהירה יותר מפעילות השמרים.
(אופה מחמצת)
תודה
היי שירה,
בבצק סטנדרטי (שמרים/מחמצת), לא אמורים להימצא חיידקי חומצה אצטית (Acetobacter או Gluconobacter). לעומת חיידקי חומצה לקטית, חיידקי חומצה אצטית הם אירוביים (משתמשים בחמצן לפעילות תאית), מה שלא מתקיים בבצק (סביבה אנאירובית – 'התפחה' היא בפועל פעילות אנאירובית של שמרים וחיידקי חומצה לקטית).
החומצה האצטית שנמצאת בבצק מגיעה מהפעילות של חיידקי החומצה הלקטית (הטרופרמנטטיב). בקירור, יש יותר פעילות של הטרופרמנטטיב LAB לעומת הומופרמנטטיב LAB, מה שגורם ליותר ייצור של חומצה אצטית (לעומת התפחה בטמפרטורות גבוהות יותר).